| Item | Specification | |
|---|---|---|
| Rated load voltage | 24/12 V DC (+10 %, -15 %) | |
| Minimum switching current | 1mA | |
| Leak current | 0.1mA (max) | |
| Maximum load current | 1 circuit | 0.75 A / 24V DC 0.5 A / 12V DC |
| 1 common | 3 A | |
| Output response time | OFF → ON | 0.1 ms (max) 24 V DC 0.2 A |
| ON → OFF | 0.1 ms (max) 24 V DC 0.2 A | |
| Surge removing circuit | None | |
| Fuse | None | |
| Insulation system | Photocoupler insulation | |
| Output display | LED (green) | |
| Externally supplied power | 30 to 12 V DC | |
| Insulation | 1500V or more (external-internal) 500V or more (external-external) |
|
| Output voltage drop | 0.3 V DC (max) | |
| External connection | Removable type screw terminal block (M3) | |
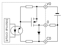
| Circuit diagram | ![]() |
|
| Item | Specification | |
|---|---|---|
| Rated load voltage | 24/12 V DC (+10 %, -15 %) | |
| Minimum switching current | 1mA | |
| Leak current | 0.1mA (max) | |
| Maximum load current |
1 circuit | 1 A 24 V DC |
| 1 common | 3 A | |
| Output response time | OFF → ON | 0.1 ms (max) 24 V DC 0.2 A |
| ON → OFF | 0.1 ms (max) 24 V DC 0.2 A | |
| Surge removing circuit | None | |
| Fuse | None | |
| Insulation system | Photocoupler insulation | |
| Output display | LED (green) | |
| Externally supplied power | 30 to 12 V DC | |
| Insulation | 1500V or more (external-internal) 500V or more (external-external) |
|
| Output voltage drop | 0.3 V DC (max) | |
| External connection | Removable type screw terminal block (M3) | |
| Circuit diagram | ![]() |
|
| Item | Specification | |
|---|---|---|
| Rated load voltage | 24/12 V DC (+10 %, -15 %) | |
| Minimum switching current | 10mA | |
| Leak current | 0.1mA (max) | |
| Maximum load current | 1 circuit | 0.7 A/24V DC |
| 1 common | 3 A | |
| Output response time | OFF → ON | 0.5 ms (max) 24 V DC 0.2A |
| ON → OFF | 0.5 ms (max) 24 V DC 0.2A | |
| Surge removing circuit | None | |
| Fuse | None | |
| Insulation system | Photocoupler insulation | |
| Output display | LED (green) | |
| Externally supplied power | 30 to 12 V DC | |
| Insulation | 1500V or more (external-internal) 500V or more (external-external) |
|
| Output voltage drop | 0.3 V DC (max) | |
| External connection | Removable type screw terminal block (M3) | |
| Circuit diagram | ![]() |
|
| Item | Specification | |
|---|---|---|
| Rated load voltage | 24/12 V DC (+10 %, -15 %) | |
| Minimum switching current | 10mA | |
| Leak current | 0.1mA (max) | |
| Maximum load current | 1 circuit | 1 A |
| 1 common | 3 A | |
| Output response time | OFF → ON | 0.05 ms (max) 24 V DC 0.2A |
| ON → OFF | 0.05 ms (max) 24 V DC 0.2A | |
| Surge removing circuit | None | |
| Fuse | None | |
| Insulation system | Photocoupler insulation | |
| Output display | LED (green) | |
| Externally supplied power | 30 to 12 V DC | |
| Insulation | 1500V or more (external-internal) 500V or more (external-external) |
|
| Output voltage drop | 0.3 V DC (max) | |
| External connection | Removable type screw terminal block (M3) | |
| Circuit diagram | ![]() |
|